近日,山東省工業和信息化廳公布了2025年山東省“一企一技術”研發中心名單,濰坊華英生物科技有限公司憑借在生物科技領域的突出創新能力與關鍵技術成果成功入選,標志著公司在科技創新體系建設和研發實力方面獲得省級權威認可。


公司本次獲得認定的核心技術包括?“畜禽精制卵黃抗體研制與開發技術”?和?“靶向功能性益生菌反向篩選技術”?。這些技術不僅在畜禽疫病防控、健康養殖方面具有顯著應用價值,還體現了公司在生物制劑、功能性益生菌研發方面的深厚積累和持續創新能力,展現了良好的行業示范效應和市場前景。
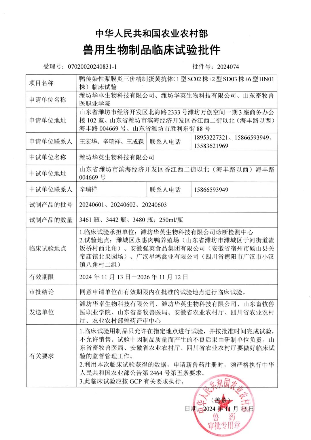
我公司研發的新型鴨呼腸孤病毒精制蛋黃抗體(SD株)、鴨傳染性漿膜炎三價精制蛋黃抗體(1型SC02棟+2型SD03株+6型HN01株)已獲得國家農業農村部頒發的獸用生物制品臨床試驗批件。


濰坊華英生物科技有限公司始終堅持以科技創新為驅動,注重研發投入和產學研合作,致力于為畜牧養殖業提供綠色、安全、高效的生物技術產品和解決方案。此次獲評省級研發中心,既是對公司技術實力和創新成果的肯定,也將進一步推動公司在新產品開發、人才引進、成果轉化等方面邁上新臺階。